晋建质字(2023)72号 山西省房屋建筑和市政工程勘察设计重要工程施工图专家论证导则
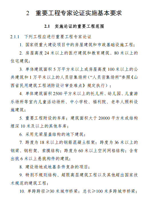
山西省行政区域内所有需要进行重要工程施工图专家论证的新建、扩建、改建的房屋建筑和市政工程,均应按照本导则对项目勘察设计进行论证。其他房屋建筑与市政工程施工图论证可参照执行。
*免责声明:资源来源于网友上传,版权归原作者所有,商用请购买正版,本站仅供交流学习使用,如有侵权请联系删除!
温馨提示:
如果您已经兑换了此文档,则可
,或者点击右上角下载文件按钮进行下载。





