《汕头市城市更新专项规划(2025-2035年)》
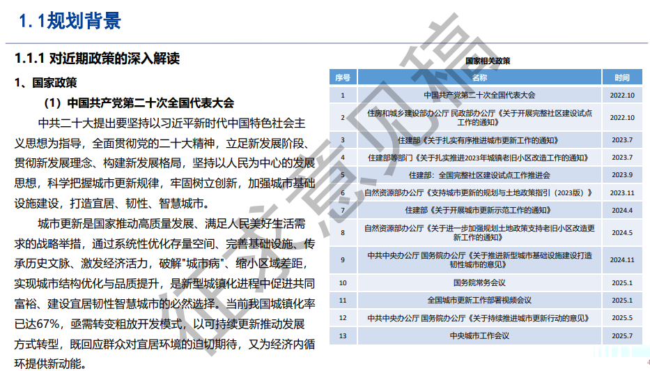
汕头市积极响应国家及省级城市更新要求,立足民生需+求与安全发展,聚焦老旧电梯改造、燃气安全、"三旧"改造+等民生领域,系统制定并实施了一系列配套政策,既提升基础设施水平,又为专项规划编制提供制度支撑。
*免责声明:资源来源于网友上传,版权归原作者所有,商用请购买正版,本站仅供交流学习使用,如有侵权请联系删除!
温馨提示:
如果您已经兑换了此文档,则可
,或者点击右上角下载文件按钮进行下载。





