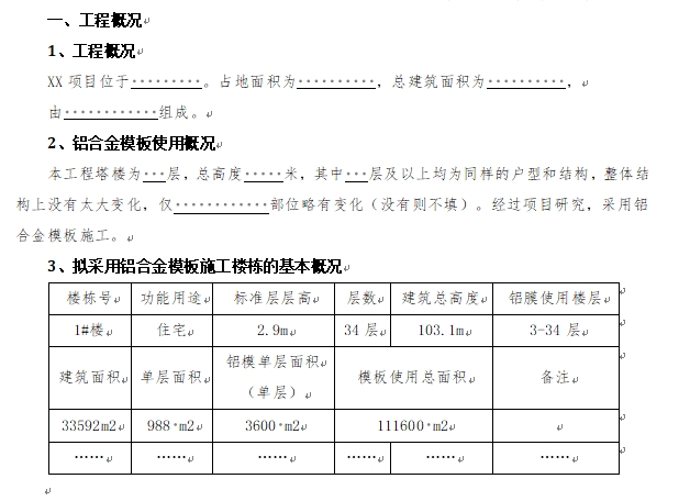
铝合金模板安全专项施工方案(模板)
铝合金模板安全专项施工方案(模板),铝合金模板体系由模板系统、支挥系统、案包系统、附件系统组成。模板系统构成混凝土结构施工所需的封闭面,保证混凝土浇灌时建筑结构成型;附件系统为模板的连接构件,使单件模板连接成系统,组成整体:支撑系统在混凝土结构施工过程中起支撑作用,保证楼面,梁底及悬挑结构的支撑稳固。
*免责声明:资源来源于网友上传,版权归原作者所有,商用请购买正版,本站仅供交流学习使用,如有侵权请联系删除!
温馨提示:
如果您已经兑换了此文档,则可
,或者点击右上角下载文件按钮进行下载。





