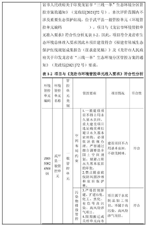
新型环保建材制造项目环评报告
项目采取本环评提出的各项污染防治措施后,可确保污染物达标排放,不会对区域环境质量底线造成冲击。
*免责声明:资源来源于网友上传,版权归原作者所有,商用请购买正版,本站仅供交流学习使用,如有侵权请联系删除!
温馨提示:
如果您已经兑换了此文档,则可
,或者点击右上角下载文件按钮进行下载。





