logo
《信息化项目建设预算定额》(第二册 定制软件开发工程)
浏览量: 6
上传时间: 2026-03-18
投诉举报
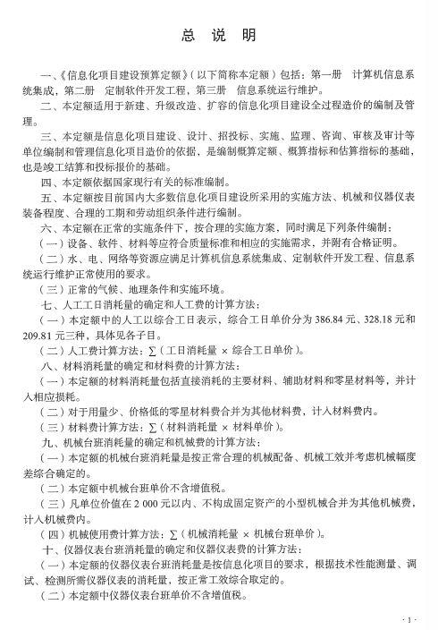
本定额适用于新建、升级改造、扩容的信息化项目建设全过程造价的编制及管理。
*免责声明:资源来源于网友上传,版权归原作者所有,商用请购买正版,本站仅供交流学习使用,如有侵权请联系删除!
温馨提示:
如果您已经兑换了此文档,则可 ,或者点击右上角下载文件按钮进行下载。
《信息化项目建设预算定额》(第二册 定制软件开发工程)

Copyright @2020 北京益程信息咨询有限公司 ©版权所有 备案号:京ICP备2021027301号-1 京B2-20214075    

联系地址:北京市丰台区丰管路甲1号北楼三层302-3289室

联系电话:13834789121

客服 客服
客服
电话 电话
电话
188-3558-9553
扫码关注 扫码关注
扫码关注
二维码
小程序 小程序
小程序
topimg topimg
TOP
温馨提醒
今日已兑换:
0 次
今日剩余次数:
0 次
支付
商品类型:
资料文库
商品名称:
文档内容查看
消耗:
支付平台:
支付宝支付
打开手机支付宝
扫一扫继续付款
微信支付
打开手机微信
扫一扫继续付款
对公转账
账户名称:
账号:
开户行:
对公转账
支付内容:
文档内容查看
金额:
有效期:
永久
转账凭证:
只支持png、jpg类型图片,大小不超过2M
温馨提示
对公转账需要人工后台审核所需时间较长,
请耐心等待
温馨提示
积分文档,需兑换
温馨提示:积分可通过每日签到、开通会员、
上传文章、提问及回答问题获取
发布文档
*一级分类:
*二级分类:
*三级分类:

如果无,可以不选择

专业分类:
省:
*文档格式:
*标题:
*简介:

您还可以输入 350 个字

*文档封面:
建议尺寸102*136,只支持png、jpg类型图片,大小不超过2M
*预览图:
只支持png、jpg类型图片,大小不超过2M
*验证码:
*文件:
将文件拖拽到此处,或
*附件支持上传word、pdf、rar、zip、excel、ppt类型
文件,大小不超过200M